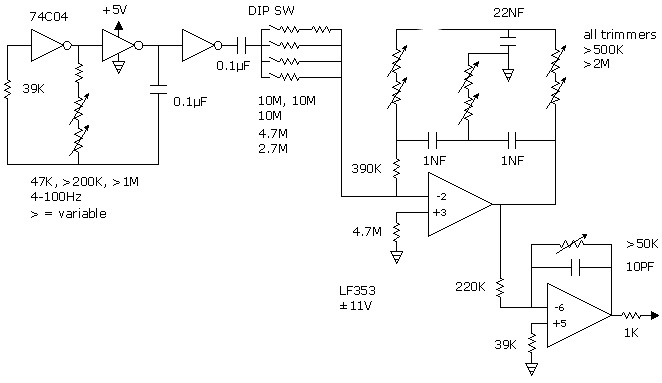
Background Sound Synthesizer

 
Figure 1.  Synthesizer Circuit

 

Text